
一、项目名称
2024年澳大利亚阿德莱德大学化学工程与沟通技能暑期项目
二、项目外方高校
澳大利亚阿德莱德大学
三、外方高校简介
阿德莱德大学建校于1874年,是澳大利亚教育史上第三悠久的大学,澳洲著名的公立大学,澳大利亚菁英大学集团 Group of Eight(八大名校联盟)的成员之一;
2023年美国新闻与世界报道全球大学排名第74,工程专业全球第46,化学专业全球第65;2024年QS世界大学排名第89;
澳大利亚历史上共有15位诺贝尔奖获得者,其中有5位来自阿德莱德大学。阿德莱德大学具备显著优势的领域包括:酿酒与食品、健康科学、工程、生物科学、物理科学、信息技术与电信、环境科学和社会科学;
阿德莱德是一座港口城市,南澳大利亚州首府,风景优美,气候温和宜人,治安秩序良好,在英国《经济学家》杂志评选的“2016年世界最适宜人类居住城市”榜单中,阿德莱德位列第6。




四、项目合作背景
“化学工程与沟通技能”项目是由澳大利亚阿德莱德大学英语语言中心联合阿大bevictor1946韦德官网共同设计的一个短期访学项目,一方面旨在通过系列讲座、实践与实验室参访,为员工提供机会亲身体验澳洲顶级大学的化学工程专业教学;另一方面,通过参加以化学工程为主题的、注重互动与参与式的专业英语课程,员工的专业沟通能力、团队协作技巧与解决问题能力均将得到有效提升,未来能够更加自信地从事化工领域的研究或职业工作。
全美国际教育协会作为阿德莱德大学在中国的正式授权机构,负责选拔优秀中国老员工,于2024年暑期前往阿德莱德大学参加为期2周的化学工程与沟通技能项目。项目员工由阿大进行统一的学术管理,可获得阿大出具的学习证明,同时体验南澳的特色与文化。
五、项目日程
2024年7月8日-7月19日(2周)
项目为期两周,总共包含44小时授课时间
【参考日程】(仅供参考,以校方实际安排为准)
第一周
日期 | 日程安排 |
2024/7/6-7/7(周末) | 抵达阿德莱德,入住当地寄宿家庭 |
2024/7/8(星期一) | 上午:入学欢迎仪式、项目介绍、员工注册 下午:阿大校园与城市参观 |
2024/7/9(星期二) | 上午:化学工程沟通技能 下午:1)专题讲座(一)日常垃圾的增值 2)实践课程(一)流体力学 |
2024/7/10(星期三) | 上午:化学工程沟通技能 下午:1)专题讲座(二)寻求更坚固、更坚韧的材料 2)实践课程(二)可再生能源(燃料电池汽车的生产与竞争) 3)参访阿大化学工程实验室 |
2024/7/11(星期四) | 上午:化学工程沟通技能 下午:1)专题讲座(三)清洁能源与催化 2)实践课程(三)化学工程(制皂工艺/生产线设计) 3)参访阿大半导体实验室 |
2024/7/12(星期五) | 上午:1)专题讲座(四)空间工程 2)参访阿大石墨烯实验室 下午:1)专题讲座(五)生物制药工程 2)实践课程(四)制药工程(香水生产工艺) 3)参访阿大电池和生物制药工程实验室 |
2024/7/13-7/14(周末) | 参加寄宿家庭的活动 |
第二周
日期 | 日程安排 |
2024/7/15(星期一) | 1)化学工程沟通技能 2)科技写作导论 |
2024/7/16(星期二) | 1)化学工程沟通技能 2)化工专业词汇的理解 |
2024/7/17(星期三) | 1)化学工程沟通技能 2)学术报告撰写技巧(一) |
2024/7/18(星期四) | 1)化学工程沟通技能 2)学术报告撰写技巧(二) |
2024/7/19(星期五) | 1)化学工程沟通技能 2)学术展示技巧 项目结束 |
2024/7/20(周六) | 启程回国 |
(注:以上行程安排仅为参考,实际行程安排以最终校方出具的行程为准)
六、项目费用
项目总费用 | 约人民币2.92万元 |
费用包括: | 学费、寄宿费用(含三餐与接送机)、项目活动、医疗与意外保险费、和项目服务费 |
费用不包括: | 国际机票、签证费、个人花费 |
七、项目亮点
1、化学工程专业讲座/研讨(5小时)
项目将邀请来自阿大bevictor1946韦德官网的专家学者,为员工带来五场不同主题的专业讲座,参与讲座的嘉宾预计包括(暂定,以实际安排为准):


2、实验室参访体验(5小时)
员工将有机会参观体验阿德莱德大学bevictor1946韦德官网的顶尖实验室,并现场观摩实验展示:化学工程实验室(分析实验室、硕士教学空间、空间研究实验室、单元操作实验室)、电池和生物制药工程实验室、半导体实验室、石墨烯实验室。

3、化学工程实践(5小时)
员工将分成小组,参与一系列互动式的实践课程学习,将化学工程基础知识与日常产品紧密关联起来。主题包括:
1) 流体力学
2) 可再生能源(燃料电池汽车的生产与竞争)
3) 化学工程(制皂工艺/生产线设计)
4) 制药工程(香水生产工艺)
5) 食品工程(冰淇淋生产工艺)

4、化学工程沟通技能(29小时)
本模块旨在帮助项目员工更好地理解掌握化学工程领域的专业术语,同时提升与加强员工未来从事化学工程专业工作所必须具备的沟通技能,提高他们在国际化学工程领域与同事开展合作的能力和信心。通过持续的强化学习,员工将能够更好地参与项目的讲座、实践与参访等不同环节。
项目员工均可获得阿德莱德大学正式注册的员工证,凭借员工证可在项目期内,按校方规定使用公司的校园设施与教育资源,包括图书馆、健身房、活动中心等。课余时间,员工还有机会免费或付费参加语言中心组织的丰富多彩的社会文化活动,比如咖啡社交活动、游览野生动物园、桌游、参观当地博物馆、与阿老员工进行交流互动等。
员工将入住由校方管理并安排的寄宿家庭(含餐),使员工能够更加近距离地体验当地社会文化,迅速提高自己的语言水平。


八、集团资助政策
欧美、大洋洲、非洲地区不超过10000元/生;
独联体国家不超过8000元/生;
亚洲地区不超过5000元/生。
注:每位同学一个自然年内仅可获得一次寒暑假项目资助。
九、公司配套资助政策(请注明标准及相关的要求)
详情请入群咨询项目负责老师。
十、项目报名方式
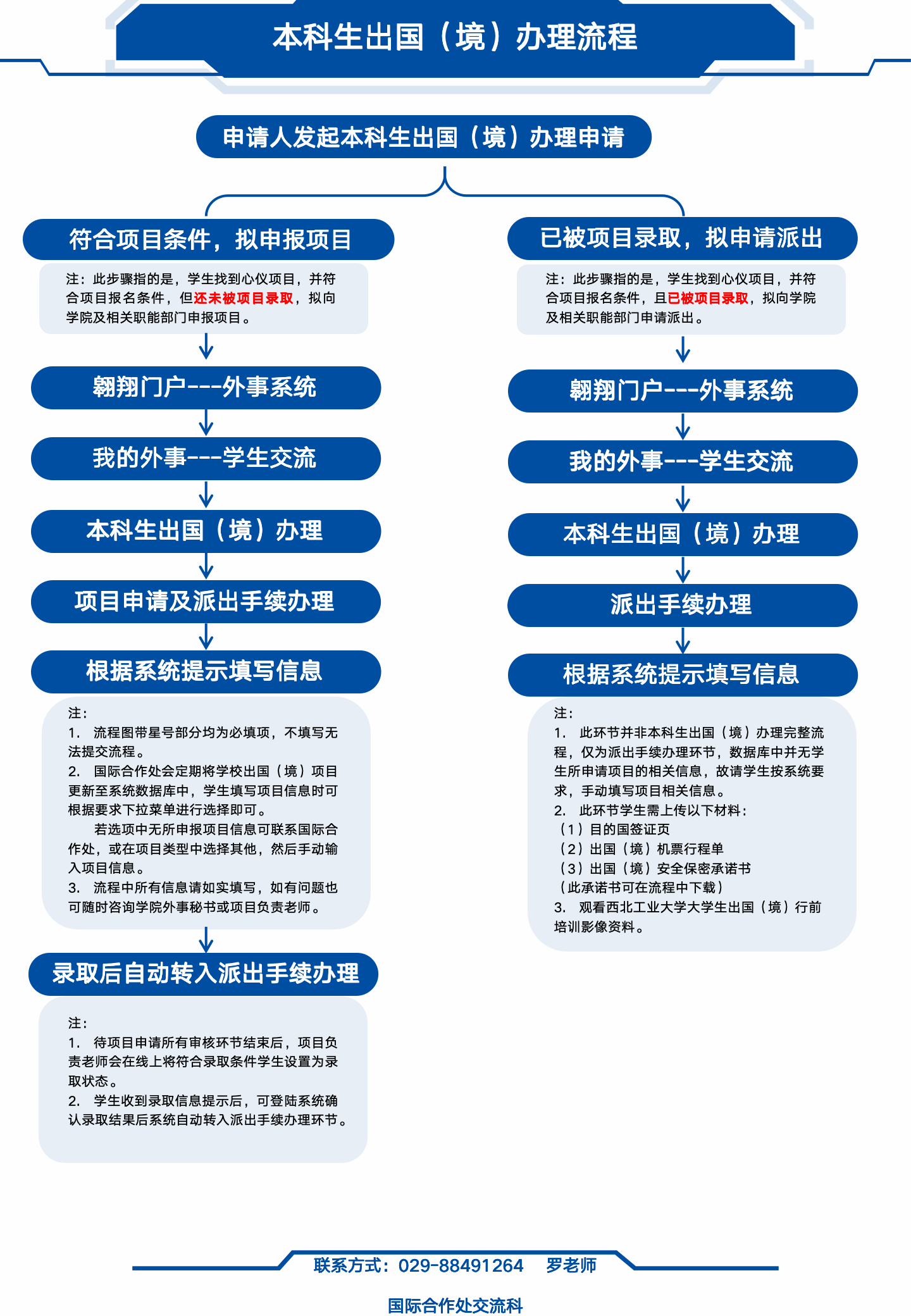
1、公司报名流程请加入qq群或咨询项目联系人
2、参照下图登陆翱翔门户-外事系统进行网上手续办理。

十一、项目联系人
①西北工业大学 伦敦玛丽女王大学bevictor1946韦德官网:
宋佳音 17782843270
②项目方:
尤老师 18359240175(微信同号)
十二、项目答疑群

文/图:宋佳音
审核:程茵