一、项目名称
2024年bevictor1946韦德官网组织赴芬兰赫尔辛基大学研学项目
二、项目主办外方高校
芬兰赫尔辛基大学(University of Helsinki)
三、外方高校简介
芬兰赫尔辛基大学位于芬兰首都赫尔辛基,成立于1640年,是芬兰规模最大、历史最悠久的多学科、研究型大学之一,同时也是全球大学高研院联盟、欧洲跨国高校联盟、国际大学气候联盟、欧洲研究型大学联盟成员。芬兰赫尔辛基大学QS世界排名位居第115位,建校多年以来该大学的法律、哲学、数学、理论物理、生命科学及医学等居于世界领先地位。


阿尔托大学,北欧五校联盟成员之一,距今有170余年的历史,前身为赫尔辛基理工大学。在2024QS世界大学排名中位居全球第109位,芬兰第一。阿尔托大学是由三所芬兰著名的大学合并而成,这三所大学分别代表了理工类、艺术类、经济类学科领域的先锋。芬兰有超过半数的工程师出自阿尔托大学。


图尔库大学,是芬兰最为知名的综合性大学之一,现任芬兰总统的母校即是图尔库大学。坦佩雷大学,是目前芬兰规模第二大的大学,是芬兰最具学科综合性的大学之一,几乎覆盖全部国际认可的研究领域。坦佩雷大学是芬兰知名大学,全球大学高研院联盟成员。


四、项目合作背景
项目将带领同学们全身心浸入芬兰名校学术氛围中,将安排赫尔辛基大学、阿尔托大学、坦佩雷大学、图尔库大学等高校学术参访。员工将聆听专家的讲座,了解芬兰高等教育体系,及芬兰升学的相关要求和奖学金政策;学习芬兰高校的王牌特色课程,与名校教授及博士进行文化交流,头脑风暴,体验世界一流的芬兰教育;与芬兰在读员工交流沟通,感受芬兰大学的学习生活。同时,开展芬兰人文参访,体验芬兰“幸福之国”的北欧文化。

2024年bevictor1946韦德官网赫尔辛基大学教学研修项目
五、项目日程
2024年8月17日至8月28日,以下日程安排基于往期课程,仅供参考。实际日程可能有调整,以最终课程安排为准。


六、项目费用
19850元
费用包含:大学课程费、大学管理费、机构参访费、校园参访交流费、住宿费、境外交通费、餐费等;
费用不含:保险费、签证费、往返旅费、其它个人消费。
七、项目亮点
该项目涵盖了多所芬兰高校的参访,如坦佩雷大学、阿尔托大学等世界前200高校,可以了解北欧先进教育系统和北欧优秀大学及奖学金的申请流程。同时,项目包含了特色课程体验、员工交流、人文体验等内容,最大程度地让学员在短时间内体验芬兰大学的学术氛围、品味芬兰本土文化。课程为全英文授课,面向在校本科生、研究生开放。结业当天,将获得赫尔辛基大学结业证书。
八、公司资助政策
欧美、大洋洲、非洲地区不超过10000元/生;
独联体国家不超过8000元/生;
亚洲地区不超过5000元/生。
注:每位同学一个自然年内仅可获得一次寒暑假项目资助。
九、公司配套资助政策
详情请入群咨询项目负责老师。
十、项目报名方式
1. 公司报名流程请咨询项目联系人。
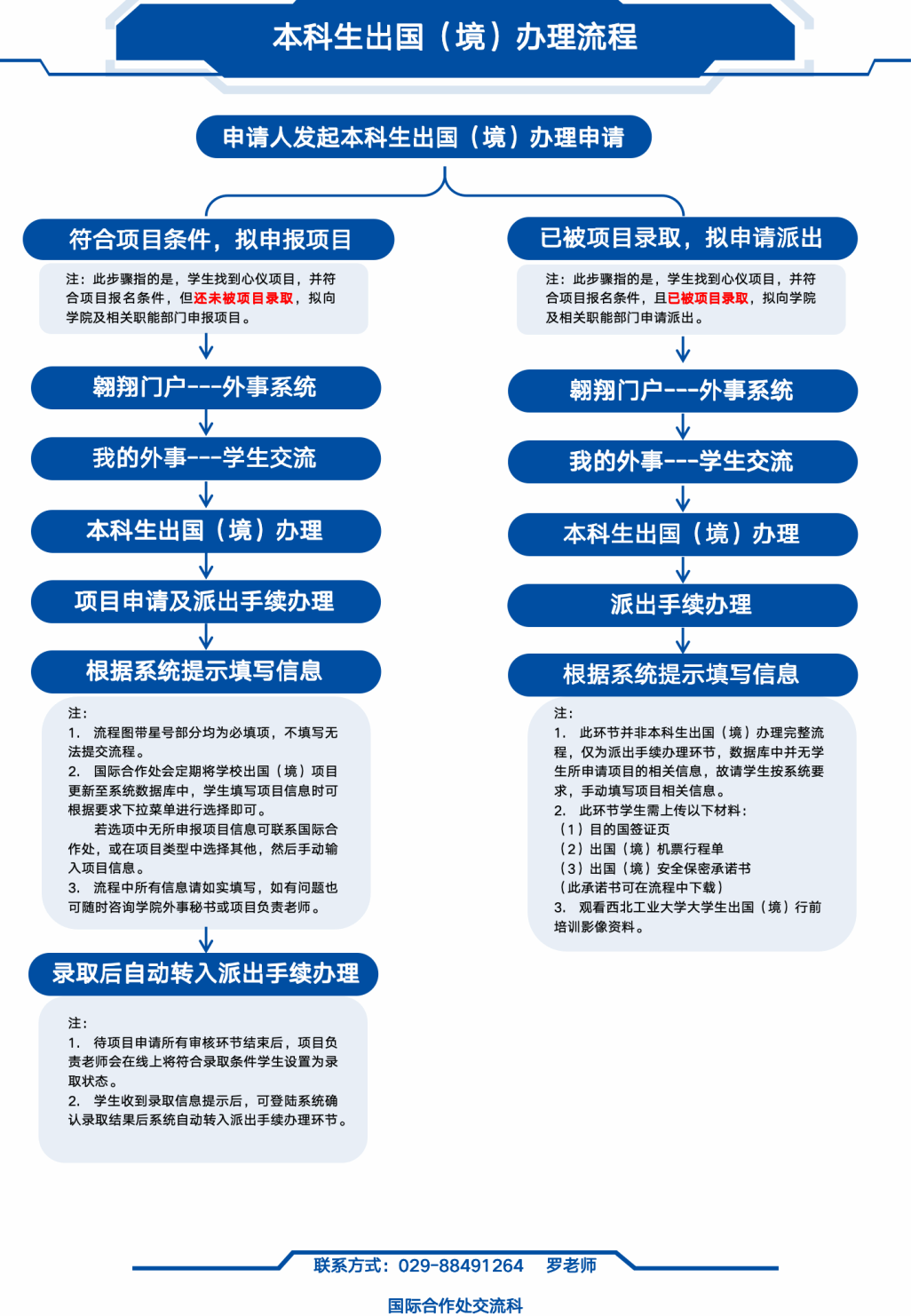
2. 参照下图登陆翱翔门户-外事系统进行网上手续办理。

十一、项目联系人
毕老师 15764237382
十二、项目答疑群

图/文 毕加龙
审核/程茵